Thank you, Rhiannon from 5 to 4 Pod, for posting the above graphic to Blue Sky.
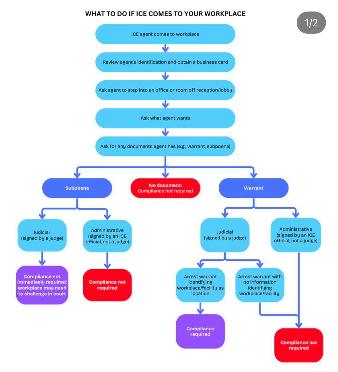
WHAT TO DO IF ICE COMES TO YOUR WORKPLACE
- ICE agent comes to workplace
 - Review agent’s identification and obtain a business card
 - Ask the agent to step into an office or room off the reception/lobby
 - Ask what the agent wants
 - Ask for any documents the agent has (e.g., warrant, subpoena)
If the agent has- No Document: Compliance not required
 - Subpoena Judicial (signed by a judge) – Compliance not immediately required; workplace may need to challenge in court
 - Administrative warrant (signed by an ICE official, not a judge): Compliance not required
 - Warrant: Judicial (signed by a judge) If the arrest warrant identifies the workplace/facility as the location → Compliance required
 - Administrative (signed by an ICE official, not a judge) If the arrest warrant does not identify the workplace/facility → Compliance not required
 
 

